| 索 引 号: | 000014349/2025-20391 | 成文日期: | 2025-01-07 |
| 文 号: | 发布时间: | 2025-01-07 11:01 | |
| 发布机构: | 文件有效性: |
国家卫生健康委等15个部门关于联合印发《应对老年期痴呆国家行动计划(2024-2030年)》的通知
国卫老龄发〔2024〕42号
主要目标

二、主要任务
(一)宣传老年期痴呆防控科普知识。将老年期痴呆防控作为基本公共卫生服务健康教育和人口老龄化国情教育重点内容。利用世界阿尔茨海默病月、敬老月、老年健康宣传周等主题活动,借助多种传播方式,在全社会进行老年期痴呆的科普宣传教育,普及老年期痴呆防控知识,强化预防保健意识,树立尊重关爱痴呆老年人的社会风尚。通过发放宣传材料、发布科普视频、举办专家讲座、在老年大学开设相关课程等多种形式,帮助老年人树立危险因素控制、定期筛查、及时就诊等疾病防控理念,养成有利于脑健康的生活方式。(国家卫生健康委、教育部、民政部、广电总局、国家中医药局、国家疾控局、中国残联按职责分工负责)

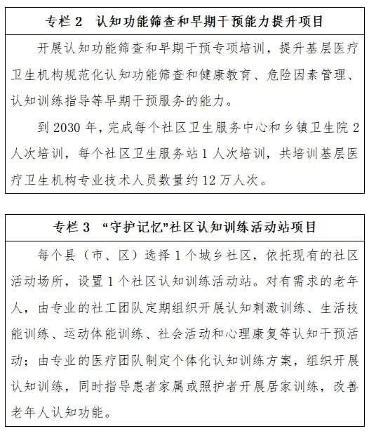
(二)开展老年期痴呆筛查与早期干预。建立基层医疗卫生机构、医院、疾控机构等共同参与认知功能筛查与早期干预的工作机制、服务网络和队伍。开展认知功能筛查和早期干预专项培训。结合基本公共卫生老年人健康管理服务,推进65岁及以上老年人认知功能初筛。鼓励具备服务能力的医疗卫生机构对初筛阳性人群进行进一步认知功能评估,并开展健康教育、健康生活方式指导、危险因素管理和认知训练等早期干预工作;对认知功能评估结果仍为异常的老年人,指导转诊至有条件的医疗卫生机构就诊。支持社会工作者、志愿者参与老年人认知功能筛查和早期干预服务。(国家卫生健康委、民政部、财政部、国家中医药局、国家疾控局按职责分工负责)

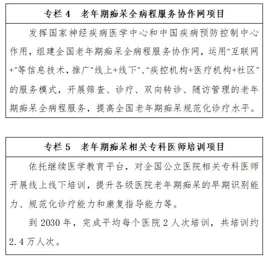
(三)提升老年期痴呆规范化诊疗服务水平。通过基层医疗卫生机构与上级医院的双向转诊,构建老年期痴呆的“筛查-诊疗-康复-随访”全病程管理服务体系。县级及以上综合医院、中医医院或专科医院提供老年期痴呆的规范化诊疗,与上下级医疗卫生机构建立转诊、会诊的联动机制,指导下级医疗卫生机构开展随访管理等工作。鼓励医疗卫生机构设立记忆门诊,支持县级及以上综合医院、中医医院或专科医院设立认知障碍诊疗专科。加强老年期痴呆药学服务指导,促进老年期痴呆患者安全用药。通过线上线下相结合的方式,开展医院―社区―居家老年期痴呆康复服务。相关国家医学中心和国家区域医疗中心要充分发挥在临床研究、人才培养、技术转化和管理示范等方面的辐射引领作用,不断提高全国老年期痴呆诊疗整体技术水平和服务能力。完善老年期痴呆相关诊疗规范,强化学科专业建设和相关人才培养培训,加强各级各类尤其是基层医疗卫生机构相应专业人员配置。充分发挥中医药在老年期痴呆治疗中的作用,推进中医医院脑病科、老年病科等相关中医优势专科建设,加强老年期痴呆相关中医专病门诊建设。(国家卫生健康委、国家发展改革委、教育部、国家中医药局、国家药监局、中国残联按职责分工负责)

(四)增加痴呆老年人照护服务供给。建立居家、社区和机构相衔接的老年期痴呆照护服务模式,根据疾病不同阶段为痴呆老年人提供有针对性的照护服务。推动痴呆老年人家庭适老化改造,提升痴呆老年人居家生活的安全性和便利性。探索发展家庭养老床位,为痴呆老年人提供专业、规范的居家照护服务。支持城乡社区建设相关照护设施,向痴呆老年人提供日间照料、短期托养、认知训练、紧急救援等照护服务。加快建设养老服务机构中的痴呆老年人照护专区(单元),鼓励支持建设痴呆老年人专门照护机构。将符合条件的痴呆老年人按规定纳入长期护理保险制度保障范围,发展商业长期护理保险,减轻痴呆老年人家庭负担。加强职业教育痴呆照护相关专业人才培养,将老年期痴呆防控知识与照护技能纳入相关专业(职业)的培养内容,扩大招生规模,开展专业化培养。(民政部、教育部、财政部、人力资源社会保障部、国家卫生健康委、国家医保局、国家中医药局、中国残联按职责分工负责)

(五)构建老年期痴呆友好的社会环境。完善老年人权益保障法律法规,禁止歧视、侮辱、虐待或者遗弃痴呆老年人,切实保障痴呆老年人的合法权益。落实监护制度,明确痴呆老年人监护人职责。加强痴呆老年人伤害风险防范和紧急救助服务,公共交通、民政救助、治安管理、社区服务等公共服务领域及时为痴呆老年人提供支持和帮助。通过多种方式宣传倡导,营造尊重、理解、包容、关爱痴呆老年人的社会氛围。充分利用社区服务资源,建立社区痴呆老年人支持服务网络。加强对痴呆老年人家庭照护者的社会支持,通过提供心理疏导和喘息服务等方式,切实减缓其精神与照护压力。(国家卫生健康委、公安部、民政部、交通运输部、广电总局、国家疾控局、中国残联按职责分工负责)

(六)强化应对老年期痴呆的科技支撑能力。加大国家重点研发计划、国家科技重大专项、国家自然科学基金等国家级项目对老年期痴呆相关研究的支持力度。依托全国重点实验室、国家临床医学研究中心和中国疾病预防控制中心等,积极推动老年期痴呆防控科技创新。组织多学科协同攻关,力争在探究老年期痴呆发病机制、研发预防和诊疗康复新技术、创制新型治疗药物、开发中医药防治方案等方面取得突破,并推动相关科技成果转化应用。积极推动互联网、大数据、人工智能等在老年期痴呆防控中的应用,推动生物技术与信息技术在老年期痴呆防控领域的融合创新。加强全国老年期痴呆信息收集管理,组织开展全国老年期痴呆流行病学调查,掌握全国老年期痴呆及其危险因素流行情况。(科技部、国家发展改革委、财政部、国家卫生健康委、国家中医药局、国家疾控局、国家药监局、中国残联按职责分工负责)

《应对老年期痴呆国家行动计划(2024-2030年)》政策解读